商业贸易学院
首页
本院概况
专业介绍
综合新闻
通知公告
党建工作
学生风采
实习就业
优秀毕业生
联系方式
综合新闻
首页
>
综合新闻
> 正文
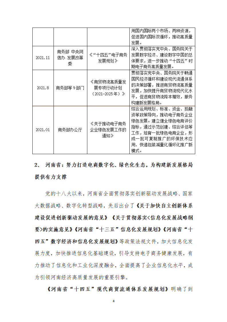
2023河南省电子商务产业数据分析报告
发布者: 时间:2024-05-10 20:23:40 浏览:
上一条:产教融合引领高质量出海 校企合作开拓新产业布局
下一条:经济贸易学院召开“抖音电商玩法及其盈利模式”讲座