设为首页
•
加入收藏
首页
部门职责
新闻公告
校历
人才培养方案
2025年
2024年
2023年
2022年
2021年
2020年
2019年
教学管理
教务管理
考试管理
教材管理
教学督导
教学评估
教学制度
质量工程
技能竞赛
师资管理
校企合作
实习管理
实验实训
专项工作
质量报告
双高工程
现场工程师
其他专项
联系我们
2020年
当前位置:
首页
>>
人才培养方案
>>
2020年
>> 正文
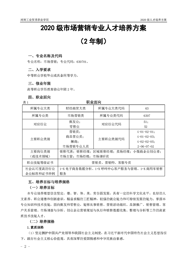
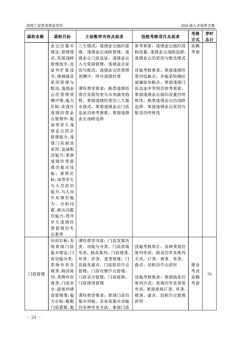
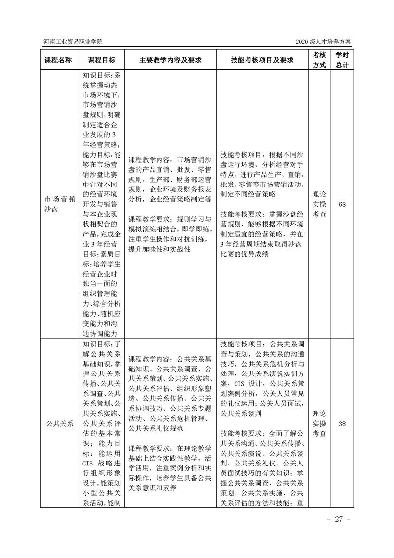
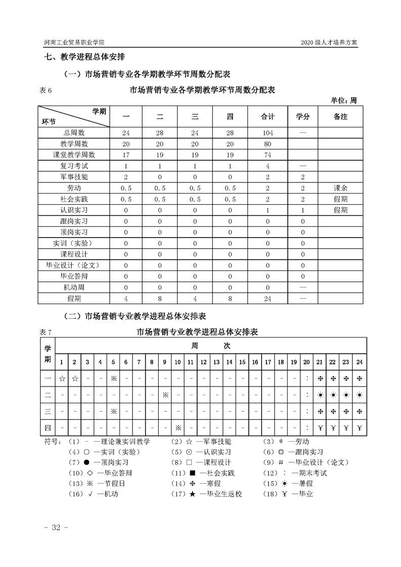
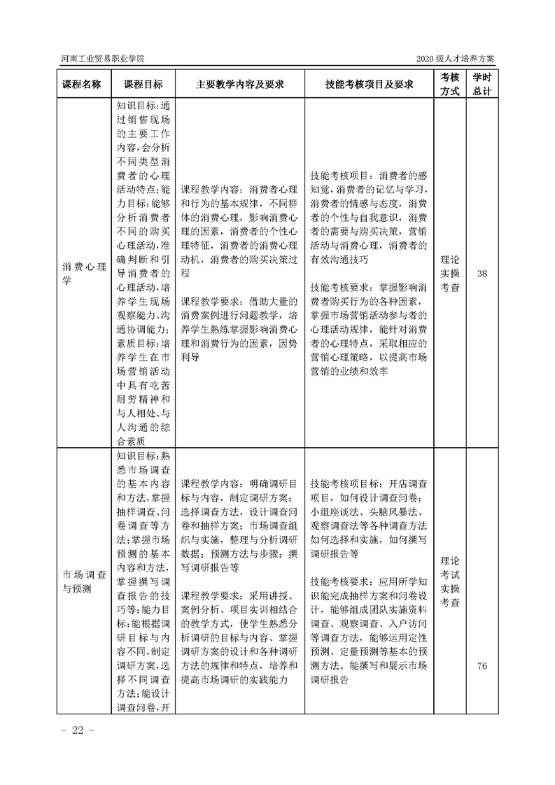
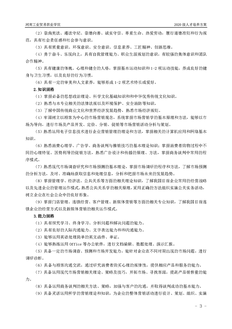
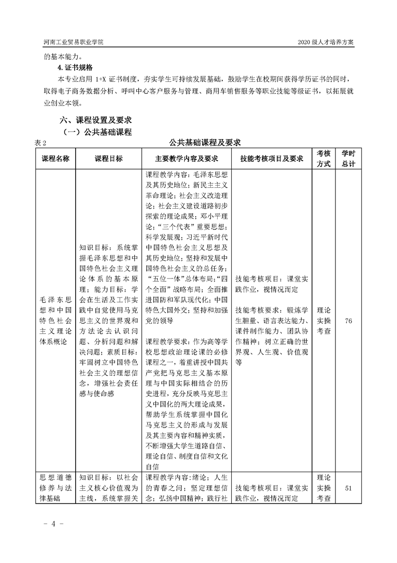
39.2020级市场营销专业(2年制)人才培养方案
发布日期:2020-09-07 作者: 来源: 点击: