就业信息网
设为首页
|
加入收藏
招生电话:0371-60987001
60987002/7005
首页
部门职责
通知公告
就业创业
就业动态
专升本
招聘信息
政策法规
联系方式
通知公告
当前位置:
首页
>>
通知公告
>> 正文
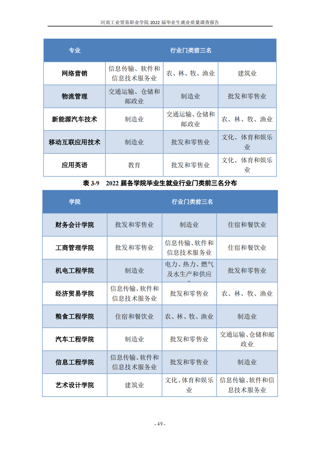
2022届毕业生就业质量调查报告!
发布时间:2023-02-07 发布者: 浏览次数:
上一条:
【专升本】2023年河南退役大学生士兵免试专升本招生有关事项发布!
下一条:
【专升本】4月2日!河南专升本考试时间确定!
龙湖校区:郑州市龙湖大学城祥云路