就业信息网
设为首页
|
加入收藏
招生电话:0371-60987001
60987002/7005
首页
部门职责
通知公告
就业创业
就业动态
专升本
招聘信息
政策法规
联系方式
就业创业
当前位置:
首页
>>
就业创业
>> 正文
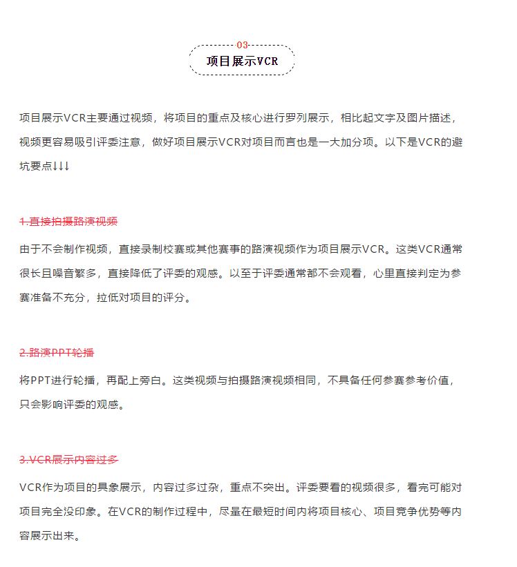
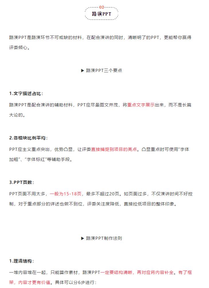
“互联网+”大赛网评材料超全攻略
发布时间:2021-05-27 发布者: 浏览次数:
上一条:
零的突破
下一条:
我校第七届中国国际“互联网+” 大学生创新创业大赛 校级选拔赛圆满结束
龙湖校区:郑州市龙湖大学城祥云路