就业处
就业信息网
设为首页  |  加入收藏

招生电话:0371-60987001

60987002/7005

招聘信息
当前位置: 首页 >> 招聘信息 >> 正文
【线下双选会】@毕业生 本周三!河南省高校毕业生就业市场这场招聘会“就”等你来!
发布时间:2025-04-01 发布者: 浏览次数:


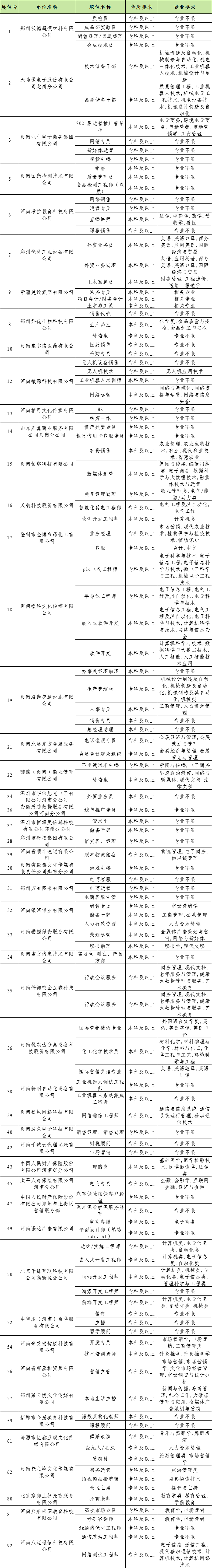
4月2日(本周三),河南省高校毕业生就业市场将举办“豫荐未来 青春启航”—— 2025届河南省高校毕业生“春季攻坚行动”双选会(第十场)。诚邀2025届毕业生和往届未就业毕业生参加!


时间地点


时间:2025年4月2日9:00-12:00

地点:河南省高校毕业生就业市场(郑州市郑东新区相济路81号河南省大学生就业创业综合服务基地)

联系电话:0371-61179358


参会单位及岗位情况


用人单位持续报名中,部分参会单位及岗位信息如下:




详细用人单位信息、在线投递简历、预约报名参会可识别下方小程序查看。





注意事项


请同学们提前查看用人单位介绍、岗位信息和岗位要求,锁定自己心仪的单位,携带纸质简历、成绩单、证书复印件等相关材料,精准投递简历。


交通方式


1.自驾:从郑州市区方向沿金水东路向东,到金水东路与文苑南路交叉口左转向北前行1千米路东;

2.公交:郑州市内乘坐114路、278路、312路、S177路公交车到相济路文苑西路站下车或乘坐115路、48路到郑州航院东校区站下车向南100米即到;

3.地铁:郑州市内乘坐地铁8号线畅和街站下车从C出口出站后沿相济路向东1.5公里或换乘公交即到。

详细路线还可扫描下方二维码获取。




近期活动预告







龙湖校区:郑州市龙湖大学城祥云路