您好,欢迎访问河南工业贸易职业学院-团委!
设为首页
|
加入收藏
团委
首页
部门职责
新闻快讯
通知公告
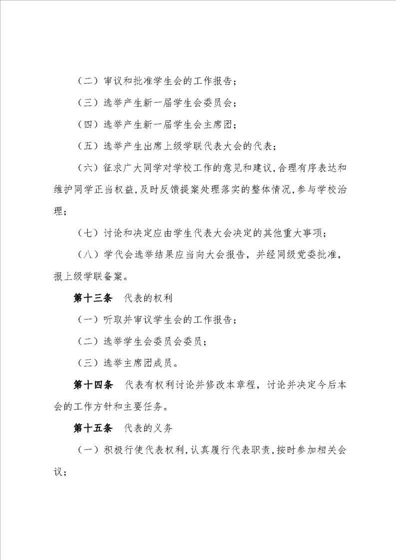
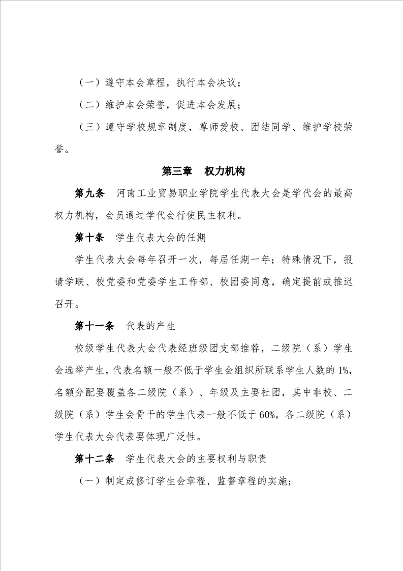
组织机构
支部工作
活动掠影
团总支
青年志愿者
分类引导
社会实践
学生社团
联系方式
通知公告
首页
>
通知公告
> 正文
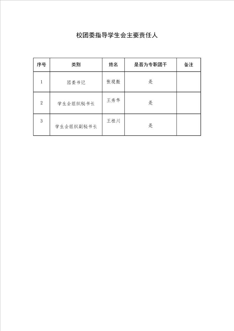
河南工业贸易学院学生会组织改革进展汇报
发布者: 时间:2020-09-25 00:00:00 浏览:
文件下载:
河南工业贸易学院学生会组织改革进展汇报.doc
上一条:新时代公民道德建设实施纲要
下一条:无偿献血,接力生命