亲爱的各位毕业生团员:
毕业不说再见,青春永不散场!在你即将踏上新征程、开启人生新篇章之际,我们要向你表达最诚挚的祝福!无论你未来身处何处,在你今后的青春岁月里,共青团对你的关怀始终不变。
作为一名合格的团员,这件事可千万不能忘记,这是每一名团员必须遵守的纪律,也是团员和组织之间紧密相连的纽带:根据团章规定,团员由一个基层组织转移到另一个基层组织,必须及时办理组织关系转接手续。为了保证我们自身的团员身份不受影响,正常行使权利、履行义务,我们要及时与转入地和转出地团组织联系,做好自己团组织关系转接工作,并转告身边的其他团员。
大家要主动配合团组织开展关系转接工作,及时与转入地和转出地团组织联系,同时要办理好线下组织关系转接和档案转递手续,携带团员组织关系介绍信,防止档案遗失。转接后按照团章规定履行团员义务,参加团的组织生活和活动。
请注意在毕业生组织关系转出时足额缴纳应缴团费,及时做好年度团籍注册等工作。《团章》规定:“团员没有正当理由,连续六个月不交纳团费、不过团的组织生活,或连续六个月不做团组织分配的工作,均被认为是自行脱团。”毕业团组织关系不转会发生以下三种情况:1.团员身份无法进行核实,给将来入党会带来阻碍;2.加一些公共考试或者准备入伍时,会对政审考察情况产生影响;3.无法参加共青团内部一些荣誉的相关评选。
当然,办理组织关系转接手续也没有特别复杂,只是有些小伙伴可能一时不知道将要转到哪里。不用担心,我们都为你梳理好了:

录取学校团组织于新生入学后1个月内,在“智慧团建”系统上建立新生所属团组织,及时将新生团员组织关系转入。原就读学校团组织和团员本人可在录取学校新生团组织创建后,登录“智慧团建”系统申请将组织关系转出。注意:原就读学校团组织不得将已升学的毕业学生团员组织关系转至团员居住地或户籍所在地团组织。
原就读学校团组织、毕业后工作单位团组织或团员本人,通过“智慧团建”系统申请将组织关系转至工作单位团组织。
注意:①工作单位不具备建团条件的,可转至团员经常居住地或工作单位所在的乡镇、街道团组织。②乡镇、街道团组织确有接收困难的,可由县级团委建立“流动团员团支部”承担接收责任(下同)。
原就读学校团组织或团员本人在“智慧团建”系统上发起组织关系转接申请,省级团委审核通过后,进入特殊单位专属库集中管理。进入涉密单位工作的参照办理。
①组织关系优先转至经常居住地所在的乡镇、街道团组织,也可转至户籍所在的乡镇、街道团组织,乡镇、街道团组织应当通过建立网上团员社群等方式主动加强联系服务。②原就读学校可保留团员组织关系6个月,最长不超过1年,编入“流动团员团支部”集中管理,符合条件的及时转出。
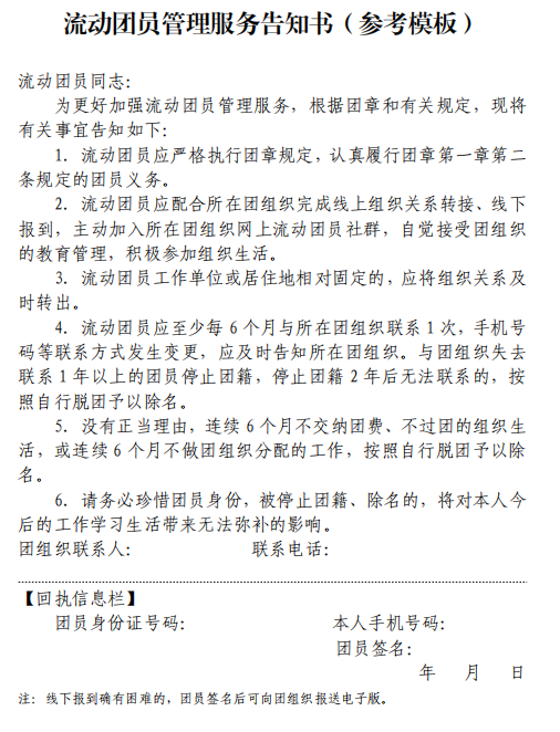
注意:①流动团员应编入“流动团员团支部”并建立网络社群,加强联系管理。②可根据需要要求流动团员填写《流动团员管理服务告知书》并签字确认、防止失联。

可由出国(境)前所属学校团组织保留团员组织关系,编入“出国(境)学习研究团员团支部”集中管理。
原就读学校团组织在“智慧团建”系统中做好标记,建立“延迟毕业团支部”集中管理。

“智慧团建”系统网址:
https://zhtj.youth.cn/zhtj
账号为本人身份证号
初始密码为身份证后八位

1.第一次登陆成功后后请按照提示修改密码;
2.目前“智慧团建”系统已经支持手机端;
3.若显示身份证或密码错误,请联系所在学校管理员确定本人是否已录入“智慧团建”系统。若确认在系统内,可点击[忘记密码]进行修改,并联系本级(一般为班级团支书)或直属上级团支部管理员生成[密码重置码];组织管理员可以在团员列表或团干部列表处点击“小钥匙”获得“重置密码验证码”。



进入此界面后,务必填好全部信息,部分个人信息系统已生成,必填常用联系人联系方式、转入组织是否为北京/广东/福建、转出原因和申请转入组织。
【注】
①转入组织若为北京/广东/福建,须明确转入团组织在北京/广东/福建系统内的组织全称,并在发起业务界面准确无误地填写转入团组织名称。
②转出原因:升学、工作、搬迁、转往特殊单位团组织与其它。
③转入单位全称:在发起转接之前请联系转入团组织,确认准确无误地填写团组织名称。


申请成功后可通过此界面看到申请进度,若有问题请及时联系所在学校或者转入单位。
如果信息填入错误,在审批未成功前可提交“撤回申请”。

扫描小程序二维码,登录“智慧团建”微信小程序,进行组织关系转接操作。

登录“智慧团建”系统,用户名为本人身份证号,初始密码为身份证后8位。如果忘记密码或密码错误,可以找本支部的管理员(一般为团支书)发放密码重置验证码,然后在登录页面点击忘记密码完成相关操作。
团员登录系统进入个人中心,点击中间“关系转接”菜单。
选择转出团支部、转出人姓名、转入组织是否属于北京/广东/福建、转出原因和转入组织等。提交申请,在转入组织的管理员审批同意后,转接完成。
①团员档案应当按国家规定纳入学籍档案或人事档案。
②对组织关系转出但尚未被接收的团员,原所在团组织仍然负有管理责任。
③各级团组织应运用好团员组织关系介绍信,加强团员组织关系管理,及时掌握团员动向,做好团员组织关系“二次转接”。

看起来十分容易操作
实际上却是
“陷阱”连连 、类别多多
睁大眼睛看好了
别往坑里跳!!
注意:在选择转入团组织时
一定要选择团支部,不可转入团委!
各位团员在发起团组织关系转接申请中要填写两个联系电话(本人或家人电话),确保能够随时建立联系。
各高校在发起团员组织关系转接工作中,严禁将毕业生团员组织关系不分类别、不按去向全部转往户籍所在地团组织,严禁将团员组织关系转接与学位证、毕业证发放挂钩。
在发起团组织关系转接后,需要及时和转出团组织联系审批,和转入团组织联系审核接收,团团会在最后附上全省县市区、乡镇街道和全省高校的“学社衔接”咨询电话,有任何团组织关系转接方面的问题都可以与相应团组织联系哦。
省外团组织可通过浏览器界面登录以下链接进行查询:
https://zhtj.youth.cn/zhtj/help/telephone



















最后温馨提示
大家在完成转接后
一定要和所在的团组织保持联系
这样有问题、有困难的时候
才能找到组织哦!